350vip浦京集团官网
取消
首页
350vip浦京集团官网
党群工作
新闻中心
招生工作
教学科研
实习管理
就业服务
学生管理
交流合作
校园生活
校友会
健康问卷
在线缴费
校园网
学院与系部
招贤纳士
图书馆
信息公开
资料下载
网络安全
实景校园
数字校园
教学科研
新闻公告
教学管理
教学资源
师资队伍
质量控制
科研工作
实验室安全
教学成果
资源库
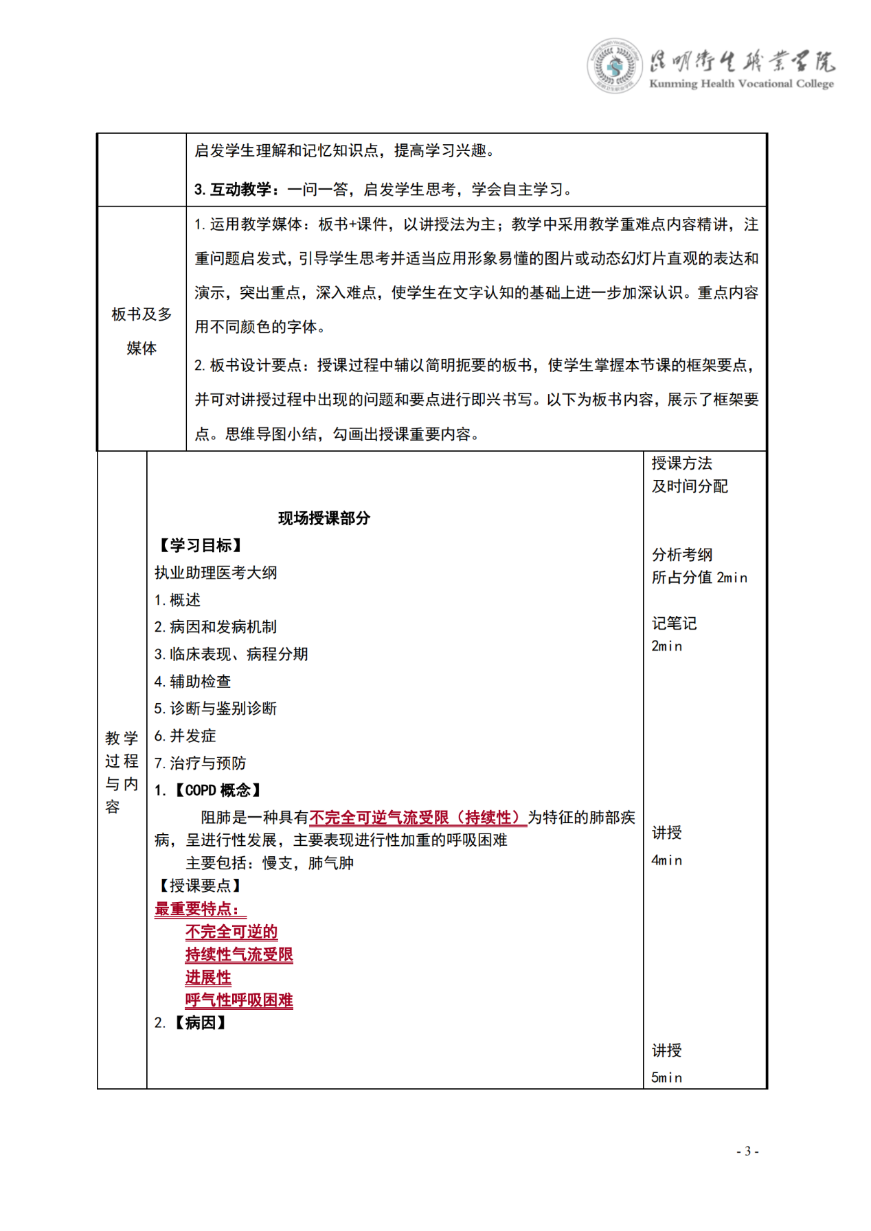
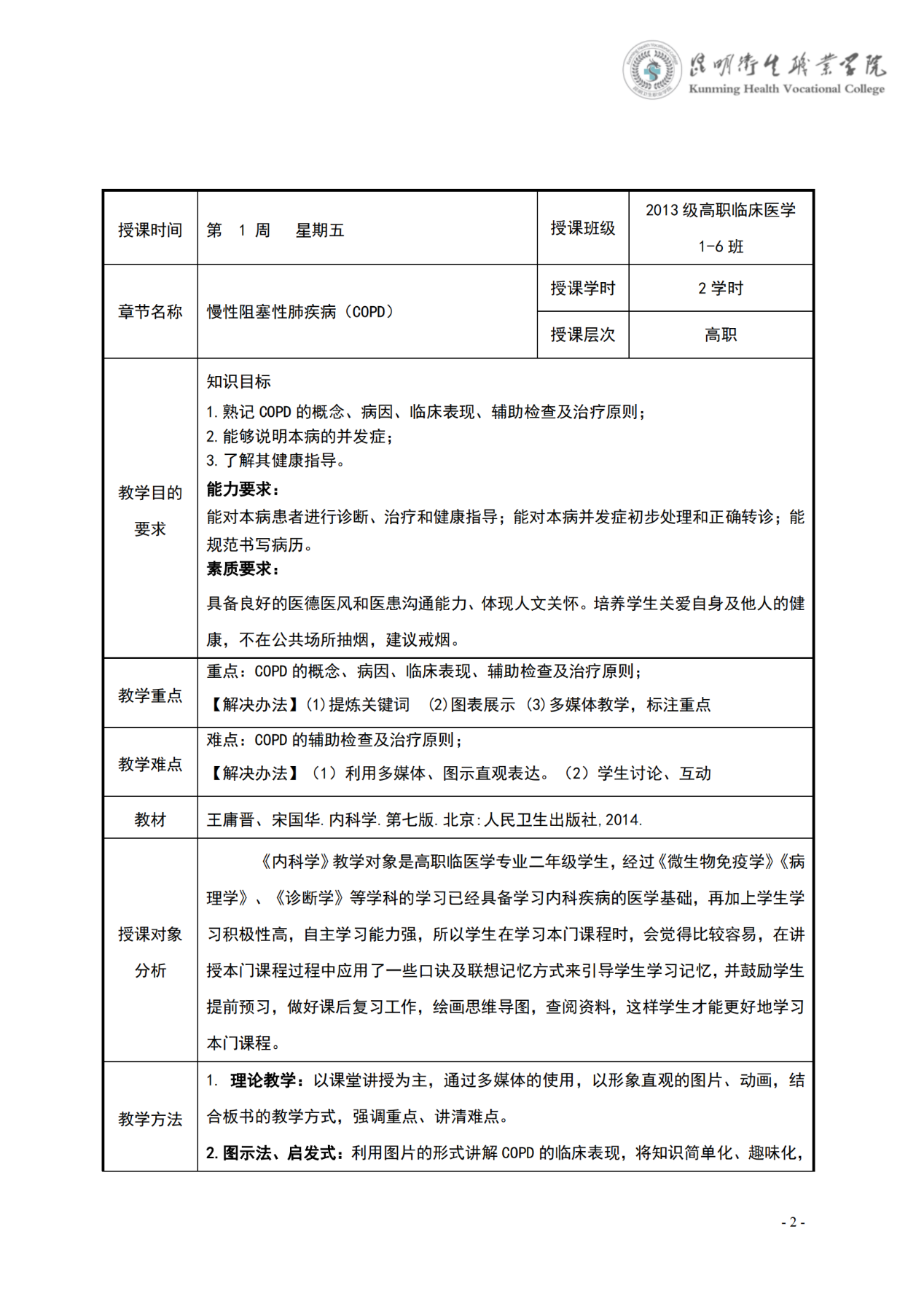
《慢性阻塞性肺疾病》教案(内科学)
2022年11月29日
1727
上一篇
下一篇
微信
新浪
QQ空间
豆瓣
QQ好友
取消