350vip浦京集团官网
点击访问昆明校区
数字校园
|
招贤纳士
|
图书馆
|
学院与系部
|
信息公开
|
资料下载
|
网络安全
|
350vip浦京集团官网
学院简介
组织架构
学院领导
发展规划
校历
党群工作
党群建设
团学工作
人民武装
党员大会
主题教育
新闻中心
学院新闻
行业新闻
通知公告
招生工作
招生简章
网上报名
录取查询
招生动态
专业设置
考生服务
教学科研
新闻公告
教学管理
教学资源
师资队伍
质量控制
科研工作
实验室安全
教学成果
资源库
学风建设
实习管理
新闻公告
基地建设
实习管理
网络评估
实习生风采
资源中心
就业服务
新闻公告
招聘动态
就业政策
就业指导
毕业生风采
学生管理
育才学坊
队伍建设
资助育人
心理健康
学生公寓管理
交流合作
校企共育
社会服务
校园生活
箐箐校园
校园影集
影视合集
校友会
新闻资讯
精彩图集
校友寄语
实习管理
350vip浦京集团官网实习处欢迎您!咨询电话:0871-67809998
校内监督举报电话:0871-67806650
新闻公告
基地建设
实习管理
网络评估
实习生风采
资源中心
实习管理
基地建设
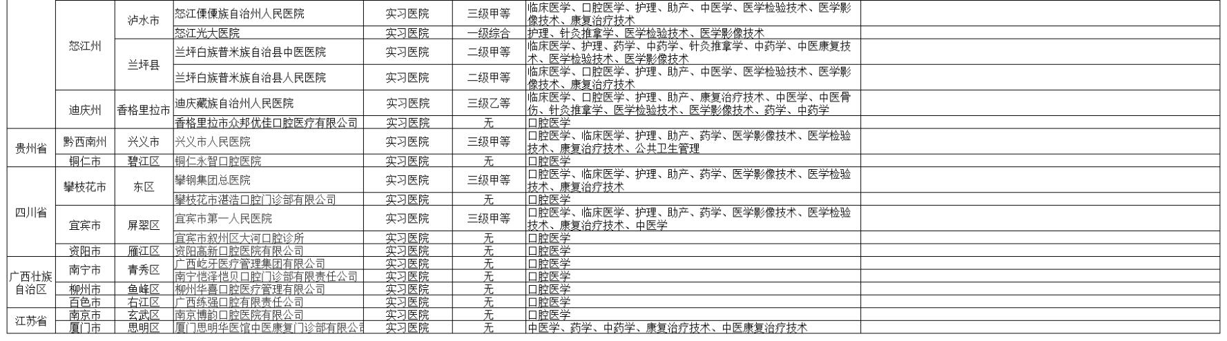
350vip浦京集团官网2024年合作实习单位名单公示
发布日期:2024年04月26日 来源:原创 阅读:16
分享到:
上一篇:350vip浦京集团官网2023年合作实习单位名单公示
下一篇:350vip浦京集团官网2025年合作实习单位名单公示