350vip浦京集团官网
返回官网
招贤纳士
|
学院与系部
|
图书馆
|
信息公开
|
资料下载
实景校园
数字校园
联系电话
客服电话
15808864972111
服务时间:8:30-18:00
在线资讯
返回顶部
首页
学院概况
学院简介
机构设置
领导班子
师资队伍
队伍建设
师资培养
教师风采
师资教育
科学教研
科研工作
质量工程
精品课程
内涵建设
校园文化
学校生活
合作交流
党群建设
支部活动
团学活动
德育工作
联系我们
新闻中心
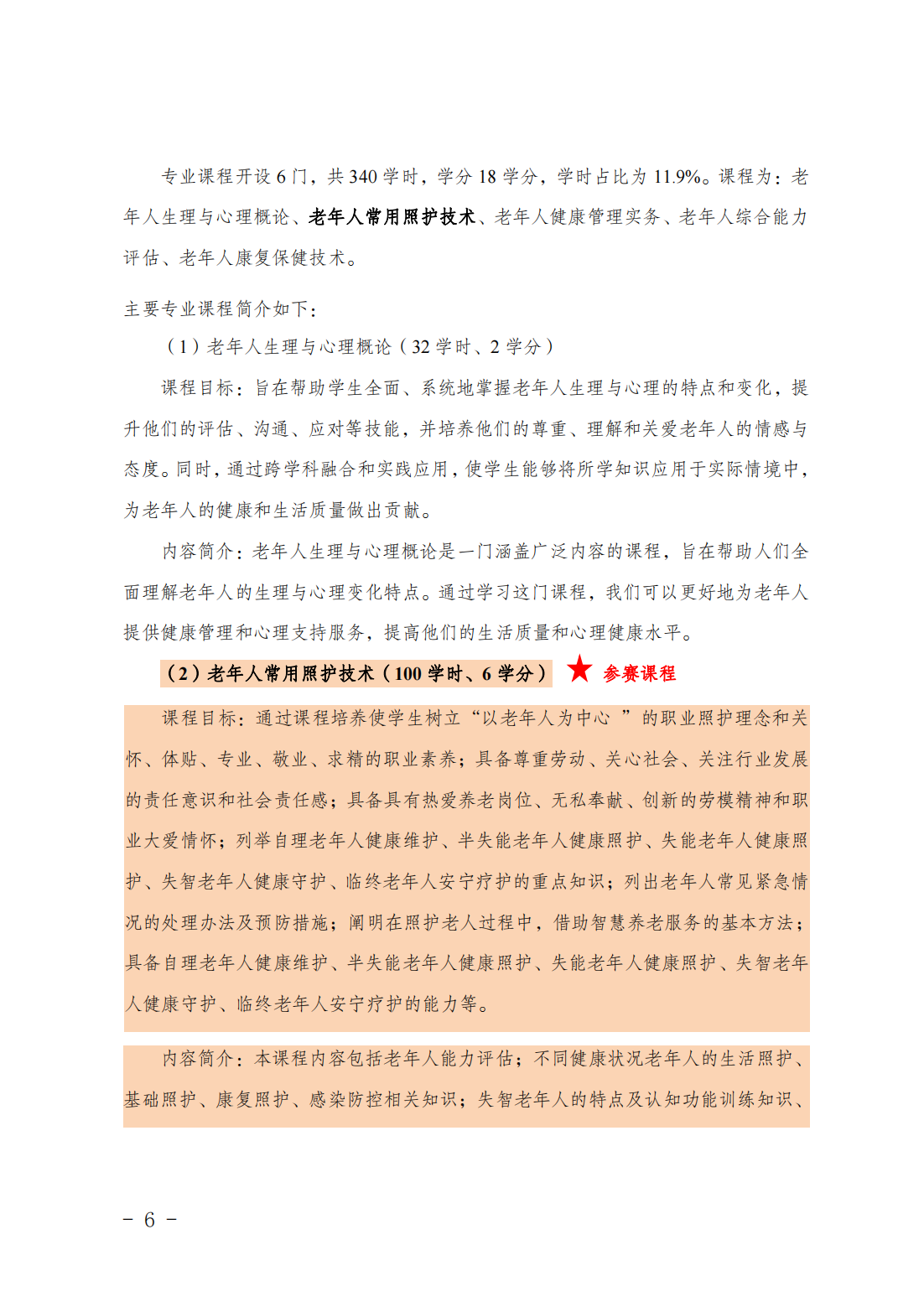
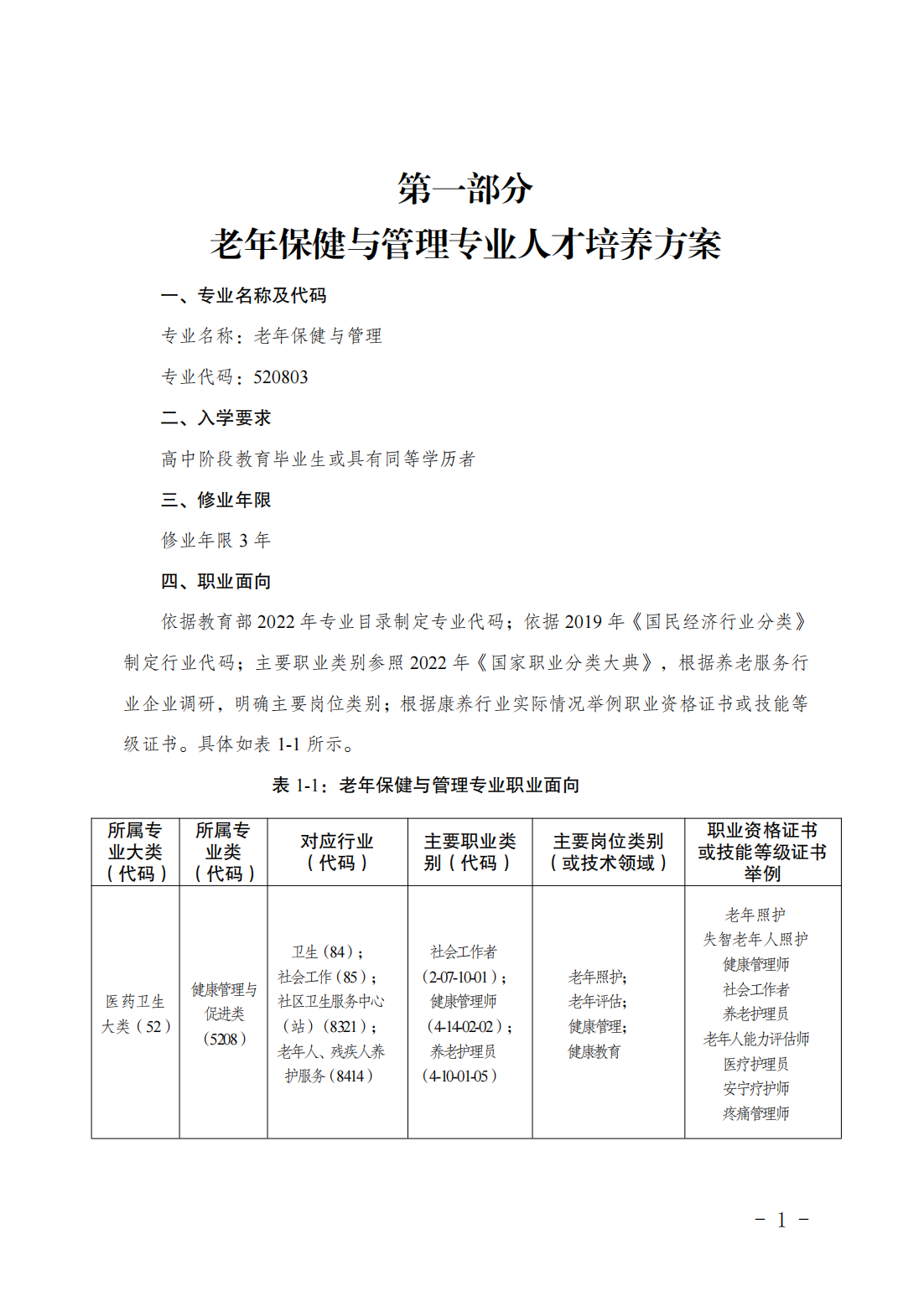
老年保健与管理专业 人才培养方案
发布日期:2024年06月09日 来源:原创 阅读:14
分享到:
上一篇: “廉”粽飘香迎端午风清气正践初心——护理学院第一党支部开展端午佳节主题党日活动
下一篇: “粽情一夏,端午安康"护理学院第二党支部开展端午节主题党日活动