为进一步普及防震减灾知识,促使全院师生掌握地震中群体创伤与急救的应急方案,能够按照创伤急救基本技术的程序快速、高效、有序地进行救护,从而最大限度地保护师生的生命安全。2023年5月4日下午,350vip浦京集团官网在本校实施地震演练-群体创伤与急救演习方案,护理学院参与此次伤员伤情设计及急救方法的设计。

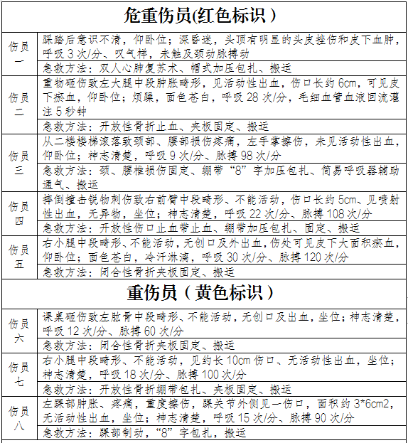
本次演习伤员共计28名,分甲、乙两个大组,每组14名伤员,分别含危重伤员5名,重伤员3名,轻伤员5名,挤压综合伤员1名。其中危重伤员用红色标识,重伤员用黄色标识,轻伤员用绿色标识。具体伤情如下:



安全是一种责任,是一种经验,是一种态度,安全教育是一个永恒的话题。此次演习有助于培养师生自我保护、自救互救、团队协作的基本能力,增强师生防震减灾意识,提高应对突发事件的快速反应、应急救援能力,为今后应对各类突发事件,保障自身及人民的健康和生命安全打下坚实的基础。
护理学院
2023年5月5日