350vip浦京集团官网
返回官网
招贤纳士
|
学院与系部
|
图书馆
|
信息公开
|
资料下载
实景校园
数字校园
联系电话
客服电话
15808864972111
服务时间:8:30-18:00
在线资讯
返回顶部
首页
专业设置
康复治疗技术
中医学
中医骨伤
针灸推拿
学院概况
学院简介
机构设置
领导班子
学校生活
新闻中心
学院新闻
行业新闻
通知公告
师资队伍
队伍建设
师资培养
教师风采
学术科研
科研工作
质量工作
精品课程
内涵建设
党团工作
支部生活
团学活动
德育工作
联系我们
学院新闻
行业新闻
通知公告
新闻中心
学院新闻
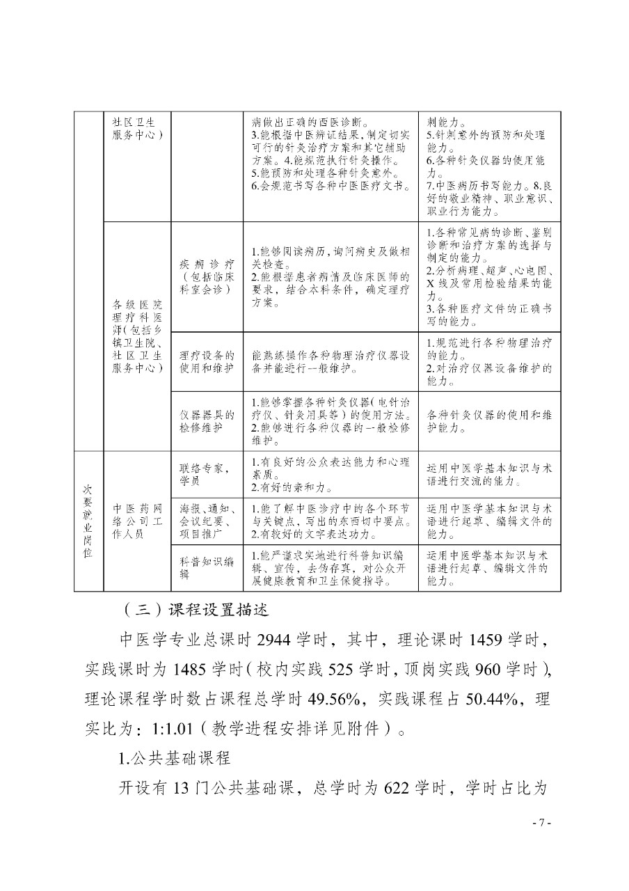
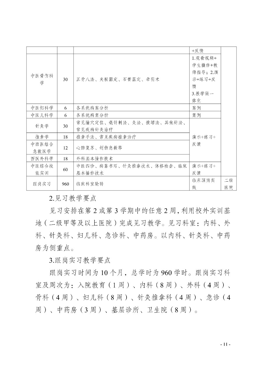
中医学专业人才培养方案
发布日期:2023年06月19日 来源:原创 阅读:96
分享到:
上一篇:中医学院教师获学院“躬耕教坛 强国有我”2023年教师节表彰简报
下一篇:中医总支部组织召开2024届、2025届专升本培训辅导动员部署会